Analyzing Bitcoin Consensus: Risks in Protocol Upgrades
This paper presents novel analysis of consensus changes with alternative clients risking chain splits and loss of user funds.
Read the Bitcoin Paper here:
https://github.com/bitcoin-cap/bcap
Published: November 7, 2024 | Originally published on X: https://x.com/0xren_cf/status/1854584611759604218
Bitcoin is bigger than ever but harder to change than ever. How Bitcoin changes matters, this paper presents novel analysis of consensus changes with alternative clients risking chain splits and loss of user funds. Ball up top, protect the rock.
@moneyball, @LynAldenContact, and I wrote the V1 of the paper with help and feedback from two dozen reviewers. You can read it below, but this project will continue to evolve and we are open to feedback and contributions. There are 19 github issues already!
https://github.com/bitcoin-cap/bcap
We categorize the roles people play in bitcoin's consensus into six distinct stakeholder groups, with their own motivations and influence. We notice that the powers of the stakeholders shift depending on their role in the network’s operation and the stage of the consensus change.
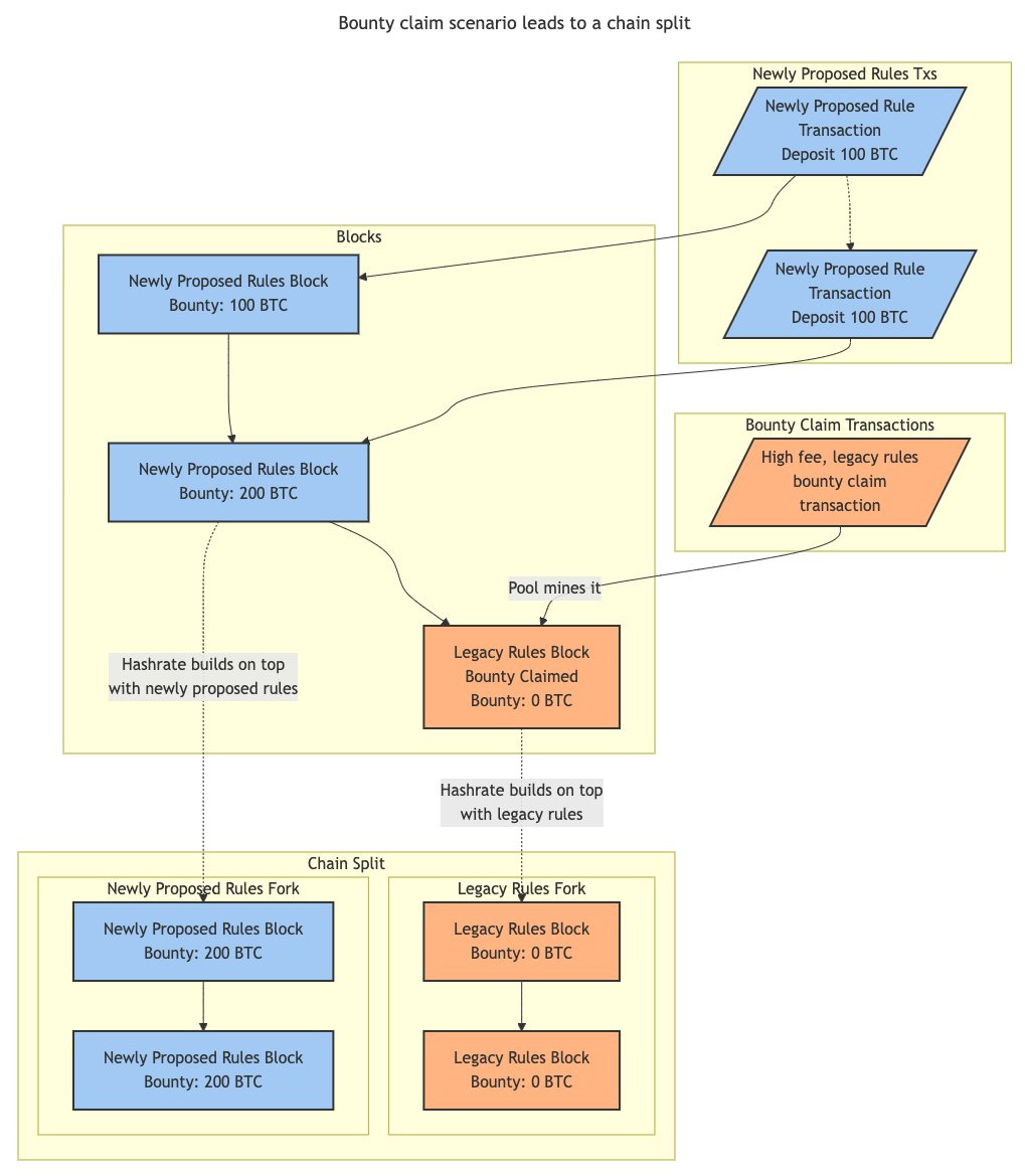
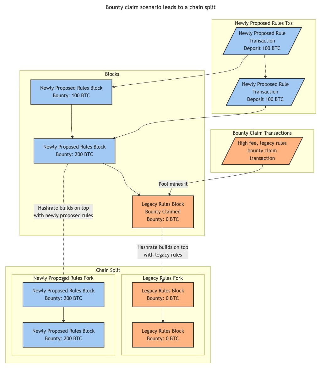
This paper presents a novel analysis of the challenges and risks associated with adopting alternative clients. Soft fork consensus changes can be partially deployed without full consensus, creating a fragile network prone to forks with uncertain outcomes.
In the event of a hard fork, we observe that not all Investors are equal when it comes to price discovery. Large investor segments may react more slowly, if at all, compared to nimble, self-custodying Investors.






